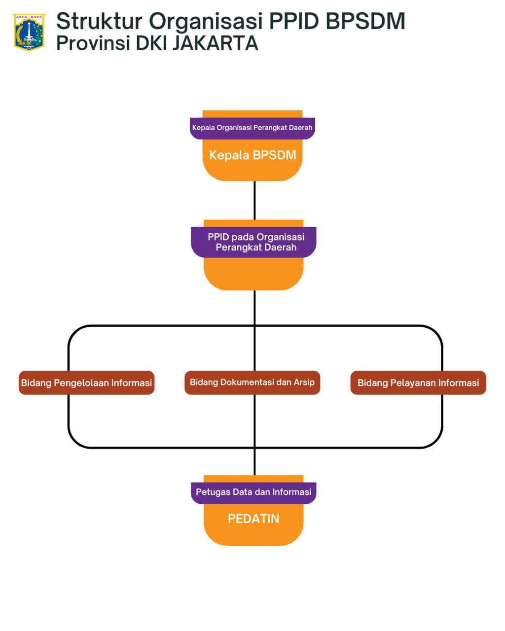
Secara garis besar Struktur PPID pada Badan Pengembangan Sumber Daya Manusia hanya terdapat satu bagian yaitu Struktur PPID Badan Pengembangan Sumber Daya Manusia. Menetapkan Pejabat Pengelola Informasi dan Dokumentasi Badan Pengembangan Sumber Daya Manusia Provinsi DKI Jakarta dengan susunan sebagaimana terlampir dalam keputusan ini. SK Penetapan Struktur Pengelola Layanan Informasi Dan Dokumentasi pada Pejabat Pengelola Informasi dan Dokumentasi (PPID) Badan Pengembangan Sumber Daya Manusia Provinsi DKI Jakarta Nomor 15 Tahun 2025
